2022. 3. 28. 17:10ㆍ코딩 테스트(JAVA)/인프런 문제풀이
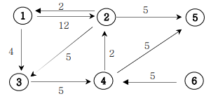
아래의 가중치 방향그래프에서 1번 정점에서 모든 정점으로의 최소 거리비용을 출력하는 프로 그램을 작성하세요. (경로가 없으면 Impossible를 출력한다)

▣ 입력설명
첫째 줄에는 정점의 수 N(1<=N<=20)와 간선의 수 M가 주어진다.
그 다음부터 M줄에 걸쳐 연결정보와 거리비용이 주어진다.
▣ 출력설명
1번 정점에서 각 정점으로 가는 최소비용을 2번 정점부터 차례대로 출력하세요.
▣ 입력예제
6 9
1 2 12 // 1번 정점에서 2번정점으로 가는데 12의 비용이 든다.
1 3 4
2 1 2
2 3 5
2 5 5
3 4 5
4 2 2
4 5 5
6 4 5
▣ 출력예제
2 : 11
3 : 4
4 : 9
5 : 14
6 : impossible
다익스트라 알고리즘 :
음의 가중치가 없는 그래프에서 한 정점에서 다른 모든 정점까지의 최단 경로를 구하는 알고리즘입니다.
인접 행렬, 인접 리스트 둘 다 구현할 수 있는데 리스트가 효율적인 경우가 많기 때문에
인접 리스트로 구현하였습니다.
다익스트라 알고리즘의 경우 시간복잡도가 O(N)이므로 좀 더 효율적인 코드 구현을 위해 이 문제에서는
우선순위 큐 O(log N)으로 설명하겠습니다.
문제 이해 및 수도 코드 작성시 고려할 사항



고려 사항

수도 코드 작성
import java.util.*;
// 클래스 생성 : b,c 묶음
public class Dijkstra {
// 우선순위 큐 생성
// 인덱스1의 값을(0)을 tmp로 뽑아두고, 이를 기준으로 갱신 여부 판단
public static void main(String[] args) {
// 입력 2개 : 정점의 수(n), 간선의 수(m)
Scanner kb = new Scanner(System.in);
int n = kb.nextInt();
int m = kb.nextInt();
// m을 돌면서 출발정점(a), 도착정점(b), 최소비용(c) 입력 받기
// 값을 인덱스1은 0, 나머지는 최댓값으로 초기화
}
}
💡 내가 원하는 것 : 배열 안의 배열
m 만큼을 돌면서 a,b,c를 입력 받는 것이 아니라
a배열을 우선 만들고 a배열에 해당하는 b,c배열을 만들어서 넣는 것

public static void main(String[] args) {
// 입력 2개 : 정점의 수(n), 간선의 수(m)
Scanner kb = new Scanner(System.in);
int n = kb.nextInt();
int m = kb.nextInt();
// m을 돌면서 출발정점(a), 도착정점(b), 최소비용(c) 입력 받기
// [배열 안의 배열]
// 우선 a배열 생성을 위한 빈 껍데기 graph 선언
ArrayList<ArrayList<Point>> graph = new ArrayList<>();
// n을 돌면서 a배열 생성
for(int i=0; i<=n; i++) {
// 클래스를 사용하려면 new로 할당
graph.add(new ArrayList<Point>());
}
for(int i=0; i<=m; i++) {
int a = kb.nextInt();
int b = kb.nextInt();
int c = kb.nextInt();
graph.get(a).add(new Point(b,c));
}
그 후 인덱스로 정점을 최소비용을 값으로 하는 배열 하나를 선언합니다.
값을 최댓값으로 초기화 한 후에, 출력하는 양식을 작성해보았습니다.
// 인덱스로 정점, 안의 값을 최소비용으로 하는 배열 하나 선언
// 초기화 : 값을 인덱스1은 0, 나머지는 최댓값, 여기서 인덱스는 0이 아닌 1부터 시작함
int[] arr = new int[n+1];
Arrays.fill(arr, Integer.MAX_VALUE);
// T.solution으로 1을 넘김 : 정점1부터 시작함
T.solution(1);
// 출력
for(int i=2; i<=n; i++) {
if(arr[i] != Integer.MAX_VALUE) System.out.println(i +":"+ arr[i]);
else System.out.println(i +": impossible" );
}
원래는 인덱스1의 값은 0으로 초기화 하려고 했으나, PriorityQueue에서 값을 0으로 초기화해서 offer()할 수 있기에 수정하였습니다.
// 클래스 생성 : b,c 묶음
class Point {
public int dot, cost;
// 매개변수 있는 생성자
Point(int dot, int cost) {
this.dot = dot;
this.cost = cost;
}
}
public class Dijkstra {
public void solution(int d) {
// 우선순위 큐 생성
PriorityQueue<Point> pQ = new PriorityQueue<>();
// 인덱스1의 값을(0)을 tmp로 뽑아두고, 이를 기준으로 갱신 여부 판단
pQ.offer(new Point(d,0));
while(!pQ.isEmpty()) {
Point tmp = pQ.poll();
int now = tmp.dot;
int nowCost = tmp.cost;
// 이미 최소비용일시 통과 = continue
if(nowCost > arr[now]) continue;
// 비용 확인 후 갱신
}
}
코드 마지막 줄에서 arr[]이 사용되는 것을 알 수 있습니다.
따라서 int[] arr = new int[n+1]; 이 부분을 static으로 첫 줄에 선언해줍니다.
public class Dijkstra {
static int[] arr;
public void solution(int d) {
// 우선순위 큐 생성
PriorityQueue<Point> pQ = new PriorityQueue<>();
// 인덱스1의 값을(0)을 tmp로 뽑아두고, 이를 기준으로 갱신 여부 판단
pQ.offer(new Point(d,0));
while(!pQ.isEmpty()) {
Point tmp = pQ.poll();
int now = tmp.dot;
int nowCost = tmp.cost;
// 이미 최소비용일시 통과 = continue
if(nowCost > arr[now]) continue;
// 비용 확인 후 갱신
}
}
같은 이유로 graph도 static으로 선언해줍니다.
수정 전
// 이미 최소비용일시 통과 = continue
if(nowCost > arr[now]) continue;
// 비용 확인 후 갱신 : a가 있는 배열로 들어가서 b,c확인
for(Point p : graph.get(now)) {
}
수정 후
static int[] arr;
static ArrayList<ArrayList<Point>> graph;
public void solution(int d) {
// 우선순위 큐 생성
PriorityQueue<Point> pQ = new PriorityQueue<>();
// 인덱스1의 값을(0)을 tmp로 뽑아두고, 이를 기준으로 갱신 여부 판단
pQ.offer(new Point(d,0));
while(!pQ.isEmpty()) {
Point tmp = pQ.poll();
int now = tmp.dot;
int nowCost = tmp.cost;
// 이미 최소비용일시 통과 = continue
if(nowCost > arr[now]) continue;
// 비용 확인 후 갱신 : a가 있는 배열로 들어가서 b,c확인
for(Point p : graph.get(now)) {
}
}
}
최종 코드
package ch09;
import java.util.*;
// 클래스 생성 : b,c 묶음
class Point {
public int dot, cost;
// 매개변수 있는 생성자
Point(int dot, int cost) {
this.dot = dot;
this.cost = cost;
}
}
public class Dijkstra {
static int[] arr;
static ArrayList<ArrayList<Point>> graph;
public void solution(int d) {
// 우선순위 큐 생성
PriorityQueue<Point> pQ = new PriorityQueue<>();
// 인덱스1의 값을(0)을 tmp로 뽑아두고, 이를 기준으로 갱신 여부 판단
pQ.offer(new Point(d,0));
while(!pQ.isEmpty()) {
Point tmp = pQ.poll();
int now = tmp.dot;
int nowCost = tmp.cost;
// 이미 최소비용일시 통과 = continue
if(nowCost > arr[now]) continue;
// 비용 확인 후 갱신 : a가 있는 배열로 들어가서 b,c확인
for(Point p : graph.get(now)) {
if(arr[p.dot] > nowCost + p.cost) {
// 갱신 후 최소비용으로 offer
arr[p.dot] = nowCost + p.cost;
pQ.offer(new Point(p.dot, nowCost + p.cost));
}
}
}
}
public static void main(String[] args) {
Dijkstra T = new Dijkstra();
// 입력 2개 : 정점의 수(n), 간선의 수(m)
Scanner kb = new Scanner(System.in);
int n = kb.nextInt();
int m = kb.nextInt();
// m을 돌면서 출발정점(a), 도착정점(b), 최소비용(c) 입력 받기
// [배열 안의 배열]
// 우선 a배열 생성을 위한 빈 껍데기 graph 선언
graph = new ArrayList<ArrayList<Point>>();
// n을 돌면서 a배열 생성
for(int i=0; i<=n; i++) {
// 클래스를 사용하려면 new로 할당
graph.add(new ArrayList<Point>());
}
for(int i=0; i<=m; i++) {
int a = kb.nextInt();
int b = kb.nextInt();
int c = kb.nextInt();
graph.get(a).add(new Point(b,c));
}
// 인덱스로 정점, 안의 값을 최소비용으로 하는 배열 하나 선언
// 초기화 : 최댓값, 여기서 인덱스는 0이 아닌 1부터 시작함
arr = new int[n+1];
Arrays.fill(arr, Integer.MAX_VALUE);
// T.solution으로 1을 넘김 : 정점1부터 시작함
T.solution(1);
// 출력
for(int i=2; i<=n; i++) {
if(arr[i] != Integer.MAX_VALUE) System.out.println(i +":"+ arr[i]);
else System.out.println(i +": impossible" );
}
}
}
-- 현재 상황 22.03.28 --
입력값을 입력 해도 어떠한 결과나 오류 메세지가 나오지 않는 상황입니다.
...
Arrays클래스의 메소드 정리, 인접 리스트, 인접 행렬
참고 : https://bbangson.tistory.com/74
[Java] 다익스트라(Dijkstra) 알고리즘.
공부가 목적인 포스팅으로, 미흡한 점이 있다면 피드백 부탁드리겠습니다. 다익스트라로 불리는 이 알고리즘은 그래프의 가중치를 활용하여 최단 경로를 구하는 알고리즘입니다. 이 알고리즘
bbangson.tistory.com
'코딩 테스트(JAVA) > 인프런 문제풀이' 카테고리의 다른 글
| 원더랜드(최소스패닝트리 문제 - 크루스칼 알고리즘) (0) | 2022.03.31 |
|---|---|
| 친구인가? (Disjoint-Set : Union&Find) (0) | 2022.03.29 |
| 최대수입스케쥴 (0) | 2022.03.28 |
| 결혼식 (0) | 2022.03.24 |
| 회의실 배정 (1) | 2022.03.24 |